Всем нам уже все уши прожужжали, что литий-ионные аккумуляторы правильнее всего заряжать постоянным током до напряжения 4.2 В. По достижении данного значения считается, что аккумулятор набрал где-то 70-80% своей максимальной емкости. К слову сказать, этот момент наступает достаточно быстро и чем больше был ток заряда, тем быстрее.
Теперь остается зафиксировать на аккумуляторе это напряжение и подержать его так еще какое-то время. За это время аккумулятор должен набрать еще процентов 20 емкости. Ток заряда при этом будет неуклонно снижаться но, что немаловажно, до нуля так никогда и не дойдет. Окончанием заряда можно считать снижение тока до ~0.05 от номинальной емкости (той, которая указана на этикетке).
Описанная логика по своей сути очень правильная и в первом приближении не имеет недостатков: быстрый набор основной емкости, четко заданные критерии перехода к фазе снижения тока и момента окончания зарядки. Но так ли это?
На самом деле, для описанной выше логике работы зарядных устройств порог в 4.2 вольта выбран далеко не случайно. Дело в том, что длительное прикладывание повышенного напряжение к li-ion аккумуляторам ведет к деградации их электродов и электродных масс (электролита) и, как следствие, потери емкости. А так как фаза заряда с фиксированным напряжением и падающим током обычно довольно длительная, то желательно ограничить напряжение сверху на уровне 4.2 (или 4.24В). Что и делается на практике.
Однако, более правильным было бы контролировать напряжение на аккумуляторе не тогда, когда через него протекает большой зарядный ток, а во время холостого хода. Дело в том, что в зависимости от величины внутреннего сопротивления батареи и тока, напряжение на аккумуляторе может запросто достигать 4.3 и даже 4.4 Вольта (если, конечно, нет PCB-модуля, который отрубит акб из-за перенапряжения). Таким образом, зарядное устройство перейдет в режим стабилизации напряжения немного раньше, чем хотелось бы, увеличивая тем самым общее время заряда.
Заряд импульсами тока с паузами между ними
Умная зарядка дейстовала бы следующим образом: сначала отключила бы зарядный ток, выждала бы небольшую паузу, измерила бы напряжение холостого хода на аккумуляторе и на основании этого приняла бы решение о своих дальнейших действиях. Чем ближе напряжение приблизилось к 4.15В (это напряжение полностью заряженного аккумулятора), тем более короткий импульс зарядного тока выдает зарядка. Как только напряжение достигнет заданного порога (4.15 вольта), импульсы тока совсем прекратятся.
Вот как это выглядит на графике:
В таком зарядном устройстве можно оставлять аккумулятор на сколь угодно длительное время, и он будет подзаряжаться по мере необходимости.
Мы только что описали еще один (более правильный) способ зарядки литиевых аккумуляторов - импульсный. Но такие зарядки менее распространены, так как для реализации этого алгоритма требуется микропроцессорное управление, что усложняет и удорожает схему.
Схема зарядника
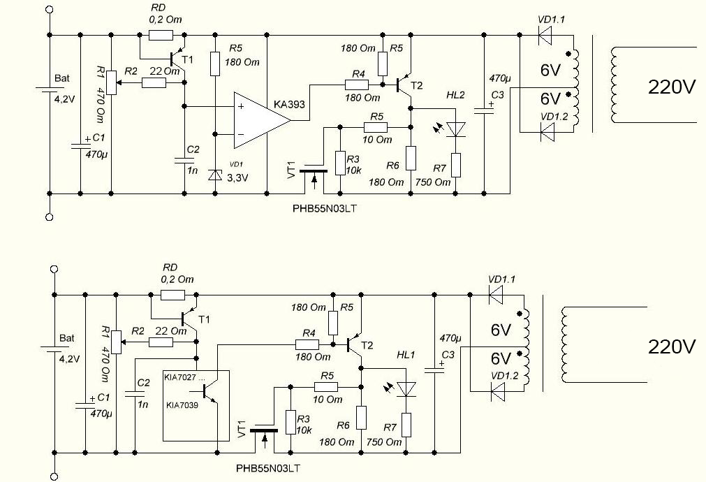
Но не надо грустить! Оказывается, существует схема импульсного зарядного устройства для литий-ионных аккумуляторов БЕЗ МИКРОПРОЦЕССОРА. Вот она:
Как это ни удивительно эта несложная схема в полной мере реализует весь описанный выше алгоритм заряда при полном отсутствии "мозгов". Схема работает следующим образом.
С момент включения схема начинает заряжать аккумулятор постоянным током. Величина тока зависит от напряжения питания и сопротивления резистора RD.
В момент, когда напряжение на элементе при наличие зарядного тока начинает превышать 4,15 Вольта, компаратор (KA393 или KIA70XX) видит это и закрывает транзистор VT1. Далее следует пауза, за время которой напряжение на элементе снижается до своего истинного значения. Т.к. напряжение холостого хода на аккумуляторе ещё не достигло величины 4,15 В, оно вскоре упадет ниже этого значения. Компаратор, увидив это, вновь откроет зарядный ключ.
Процесс будет повторяться снова и снова, с той лишь разницей, что по мере зарядки аккумулятора импульсы зарядного тока будут всё время сокращаться, а длительность паузы между импульсами, наоборот, увеличиваться. То есть будет увеличиваться скважность импульсов.
Ближе к концу зарядки длительность импульса зарядного тока составляет доли процента от длительности паузы между ними, а напряжение на элементе будет практически равно 4,15 Вольта (конкретное значение выставляется потенциометром R1 при настройке схемы).
Теперь о деталях. Разумеется, можно использовать обычный трансформатор без средней точки. Прекрасно можно обойтись и однополупериодным выпрямителем. А еще проще взять в качестве питания какой-нибудь уже готовый 5-вольтовый зарядник от сотового телефона. Чтобы его не спалить возможно придется еще сильнее ограничить ток заряда, увеличив RD, например, до 0.47 Ом.
Транзисторы что-то типа KTA1273. Силовой полевик указан на схеме, но еще лучше взять PHB108NQ03LT (выпаять из старой материнской платы от компа).
Подстроечник 470 Ом. И не самых маленьких размеров, т.к. он все-таки должен рассеивать какую-то мощность. Брать более 470 ом не советую, т.к. это увеличивает гистерезис срабатывания микросхемы KIA (микросхема может просто вырубить зарядку вместо того, чтобы генерировать импульсы, как задумано).
Схемы можно объединять в последовательные цепочки. Это позволяет заряжать батареи из последовательно соединенных аккумуляторов.
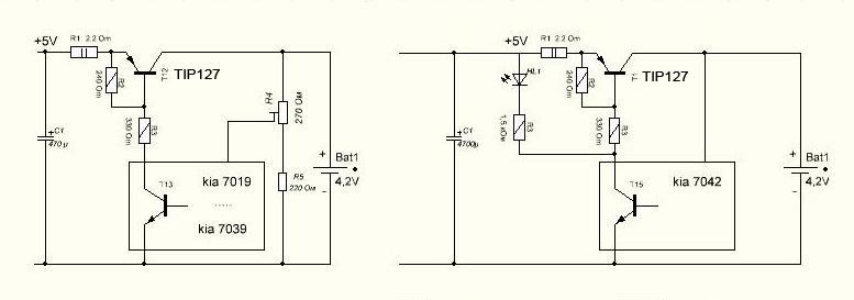
Схему можно значительно упростить, выкинув необязательные цепи, а также заменив полевик на обычный биполярный транзистор. Вот, например, парочка вполне рабочих вариантов:
Транзистор можно заменить на наш дубовый КТ837. Питания лучше не делать больше 6 вольт, т.к. чем оно выше, тем сильнее все будет греться. Резистором R1 при сильно разряженном аккумуляторе нужно ограничить ток на уровне 700-800 мА, этого будет вполне достаточно для одного элемента li-ion. При подборе резистора главное не превысить максимальную мощность силового транзистора и способности источника питания.
Если не получилось найти микросхемы KIA70хх, их можно заменить другими детекторами напряжения, например, BD4730. Вот вариант зарядки с этой микросхемой:
Для того, чтобы настроить схему, необходимо отловить момент, когда напряжение на аккумуляторе станет ровно 4.2В и в этот момент выставить на 5-ом выводе микросхемы напряжение 2.99 Вольта (при помощи резистора R6). Если есть регулируемый блок питания, можно выставить на нем ровно 4.2 Вольта и на время настройки подключить его вместо аккумулятора.
Любая из этих схем позволяет заряжать литиевые аккумуляторы любых типоразмеров и емкостей (с учетом коррекции зарядного тока) - от небольших элементов в призматических корпусах до циллиндрических 18650 или гигантских 42120.
bongrif.ru
















Не понимаю, чем не угодила микропроцессорная схема зарядки! Смотрите, берём дешевую tiny13 в планарном корпусе. На борту АЦП, входов-выходов достаточно, минимум 5 вх/вых. Программа легко пишется или находится. Достоинство - полное отсутствие навесных элементов, высокая надежность, экстра-низкое энергопотребление(ни одна схема, не будет даже близко по этому параметру), универсальность, запись настроек в память, журналирование работы! и т.д. и т.п.
Это вы про ATtiny13? Про этот контроллер? https://static.chipdip.ru/lib/059/DOC000059583.pdf
:-) схему в студию :-) И программу тоже ;-)
Не угодила потому, что схему выше может повторить радиолюбитель средней квалификации и опыта. А с вашим микроконтроллером попрыгать на пупе придется. Вот в этом то и достоинство схем из статьи.
А как сделать такое зарядное, для последовательной сборки трех аккумуляторов? Т.е. номинальное напряжение 10,8 в. Учитывая. что есть напряжение зарядки 12.6 в и возможность использовать три вторичные обмотки транса отсутствуют.
Т.е. вводная: входное напряжение 12.6 в; последовательная сборка из трех элементов 18650.
В Вашем случае напрашивается задействовать 1-2 реле, которые при подключении зарядного устройства будут автоматически разрывать последовательное соединение батарей, меняя их на параллельное, что и требуется для максимального упрощения данной схемы.
Клавишный телефон "Sigma" 2020 года выпуска. Первая зарядка после
разрядки до выключения питания через USB тестер: доли секунды
ток 0,3А, затем в течение 4-8 секунд 0,62А после в течение
1-2 секунд 0,00А. Затем на протяжении всей эарядки:
0,62А, 0,00А; 0,62А, 0,00А и так далее. Практически импульсная зарядка с самого начала и до конца.
При достижении ~1000мАчас разъем микро USB и задняя панель телефона
в области разъема микро USB были на ощупь теплыми.
Это нормально, когда зарядный ток периодически принимает
номинальное и нулевое значение на протяжении до полной
зарядки аккумулятора?
Может это быть сделано разработчиком телефона специально?
Или это дефект в телефоне?
USB кабель и адаптер без дефектов.
А это импульсная зарядка имеет индикацию того что аккумулятор зарядился? Или нужно самому догадываться?
Алло!!!
Здесь вообще администрация есть?
Спрашиваю второй раз - у этой схемы есть индикация окончания заряда? Если нет - то схема полное г..но!!!
Походу эти комментарии никто не читает.
Проверим - девки выеб... попа, так ему и надо.
Пошли вы все на х..!!!!
Аллоооо... Есть кто дома?????
Сергей. Я прочитал ваш вопрос и без всяких жоп могу сообщить, что нужно читать внимательно текст статьи. Так сказано в ток импульсный принимает два значения-номинальный и близкий к 0. А на схеме есть светодиод который отображает эти два значения. То есть когда начал помигивать то можно отключать
Александр- не автор..
Без всяких жоп сообщаю что статью прочитал внимательно и получается что в схеме светодиод начинает мигать сразу как будет работать режим зарядки импульсами. При этом аккумулятор зарядиться только на половину. И значит что не понятно как понять что аккумулятор уже зарядился??? Если светодиод начинает мигать, то нифига не близко к нулю ток импульсный.
Короче схема - полное гавно!!!
Зачем хамить, не понимая суть процесса. При малой скважности импульсов ваш глаз не увидит никакого мигания. только при достаточно большой скважности инерционность вашего глаза перестанет мешать замечать мигание, а это уже почти полная зарядка:)
Простите, дружище, но вы путаете частоту импульсов и их скважность!
Вы ребята один умнее другого.Индикация окончания заряда обязательна.Даеще чип приплели ,а его прошить ещё надо по определенному алгоритму,так может лучше заряжать мощным компом,Аля халява,умники