Что может быть печальнее, чем внезапно севший аккумулятор в квадрокоптере во время полета или отключившийся металлоискатель на перспективной поляне? Вот если бы можно было бы заранее узнать, насколько сильно заряжен аккумулятор! Тогда мы могли бы подключить зарядку или поставить новый комплект батарей, не дожидаясь грустных последствий.
И вот тут как раз рождается идея сделать какой-нибудь индикатор, который заранее подаст сигнал о том, что батарейка скоро сядет. Над реализацией этой задачи пыхтели радиолюбители всего мира и сегодня существует целый вагон и маленькая тележка различных схемотехнических решений - от схем на одном транзисторе до навороченных устройств на микроконтроллерах.
Далее будут представлены только те индикаторы разряда li-ion аккумуляторов, которые не только проверены временем и заслуживают вашего внимания, но и с легкостью собираются своими руками.
Вариант №1
Начнем, пожалуй, с простенькой схемки на стабилитроне и транзисторе:
Разберем, как она работает.
Пока напряжение выше определенного порога (2.0 Вольта), стабилитрон находится в пробое, соответственно, транзистор закрыт и весь ток течет через зеленый светодиод. Как только напряжение на аккумуляторе начинает падать и достигает значения порядка 2.0В + 1.2В (падение напряжение на переходе база-эмиттер транзистора VT1), транзистор начинает открываться и ток начинает перераспределяться между обоими светодиодами.
Если взять двухцветный светодиод, то мы получим плавный переход от зеленого к красному, включая всю промежуточную гамму цветов.
Типовое различие прямого напряжения в двухцветных светодиодах составляет 0.25 Вольта (красный зажигается при более низком напряжении). Именно этой разницей определяется область полного перехода между зеленым и красным цветом.
Таким образом, не смотря на свою простоту, схема позволяет заранее узнать, что батарейка начала подходить к концу. Пока напряжение на аккумуляторе составляет 3.25В или более, горит зеленый светодиод. В промежутке между 3.00 и 3.25V к зеленому начинает подмешиваться красный - чем ближе к 3.00 Вольтам, тем больше красного. И, наконец, при 3V горит только чисто красный цвет.
Недостаток схемы в сложности подбора стабилитронов для получения необходимого порога срабатывания, а также в постоянном потреблении тока порядка 1 мА. Ну и, не исключено, что дальтоники не оценят эту задумку с меняющимися цветами.
Кстати, если в эту схему поставить транзистор другого типа, ее можно заставить работать противоположным образом - переход от зеленого к красному будет происходить, наоборот, в случае повышения входного напряжения. Вот модифицированная схема:
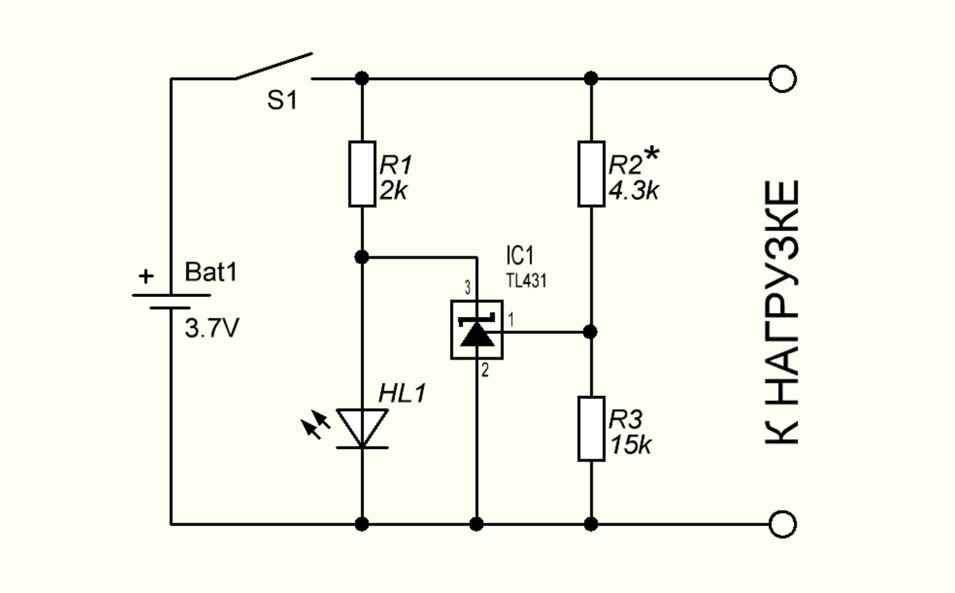
Вариант №2
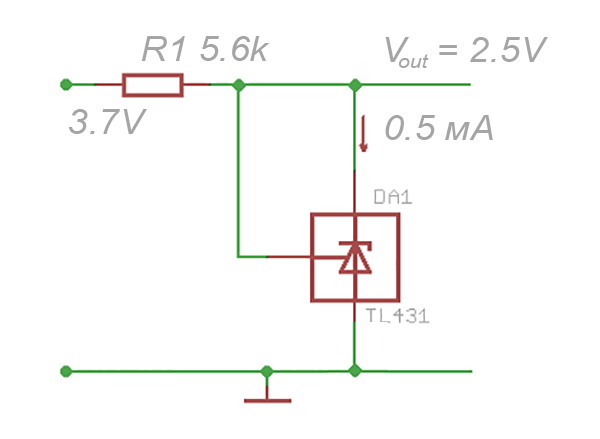
В следующей схеме использована микросхема TL431, представляющая собой прецизионный стабилизатор напряжения.
Порог срабатывания определяется делителем напряжения R2-R3. При указанных в схеме номиналах он составляет 3.2 Вольта. При снижении напряжения на аккумуляторе до этого значения, микросхема перестает шунтировать светодиод и он зажигается. Это будет сигналом к тому, что полный разряд батареи совсем близок (минимально допустимое напряжение на одной банке li-ion равно 3.0 В).
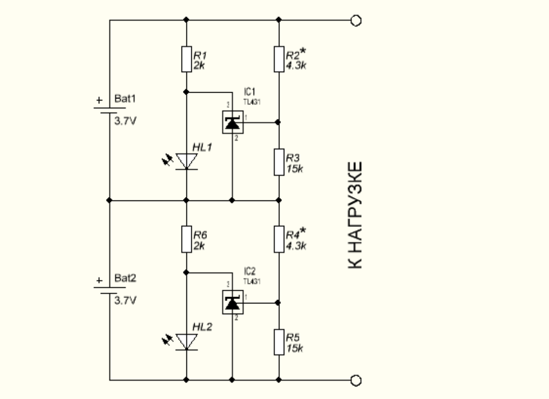
Если для питания устройства применяется батарея из нескольких последовательно включенных банок литий-ионного аккумулятора, то приведенную выше схему необходимо подключить к каждой банке отдельно. Вот таким образом:
Для настройки схемы подключаем вместо батарей регулируемый блок питания и подбором резистора R2 (R4) добиваемся зажигания светодиода в нужный нам момент.
Вариант №3
А вот простая схема индикатора разрядки li-ion аккумулятора на двух транзисторах:
Порог срабатывания задается резисторами R2, R3. Старые советские транзисторы можно заменить на BC237, BC238, BC317 (КТ3102) и BC556, BC557 (КТ3107).
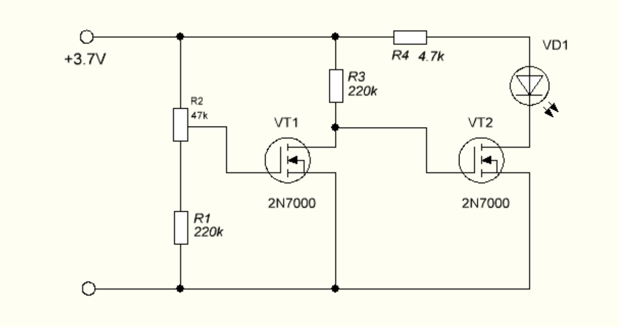
Вариант №4
Схема на двух полевых транзисторах, потребляющая в ждущем режиме буквально микротоки.
При подключении схемы к источнику питания, положительное напряжение на затворе транзистора VT1 формируется с помощью делителя R1-R2. Если напряжение выше напряжение отсечки полевого транзистора, он открывается и притягивает затвор VT2 на землю, тем самым закрывая его.
В определенный момент, по мере разряда аккумулятора, напряжение, снимаемое с делителя становится недостаточным для отпирания VT1 и он закрывается. Следовательно, на затворе второго полевика появляется напряжение, близкое к напряжению питания. Он открывается и зажигает светодиод. Свечение светодиода сигнализирует нам о необходимости подзаряда аккумулятора.
Транзисторы подойдут любые n-канальные с низким напряжением отсечки (чем меньше - тем лучше). Работоспособность 2N7000 в этой схеме не проверялась.
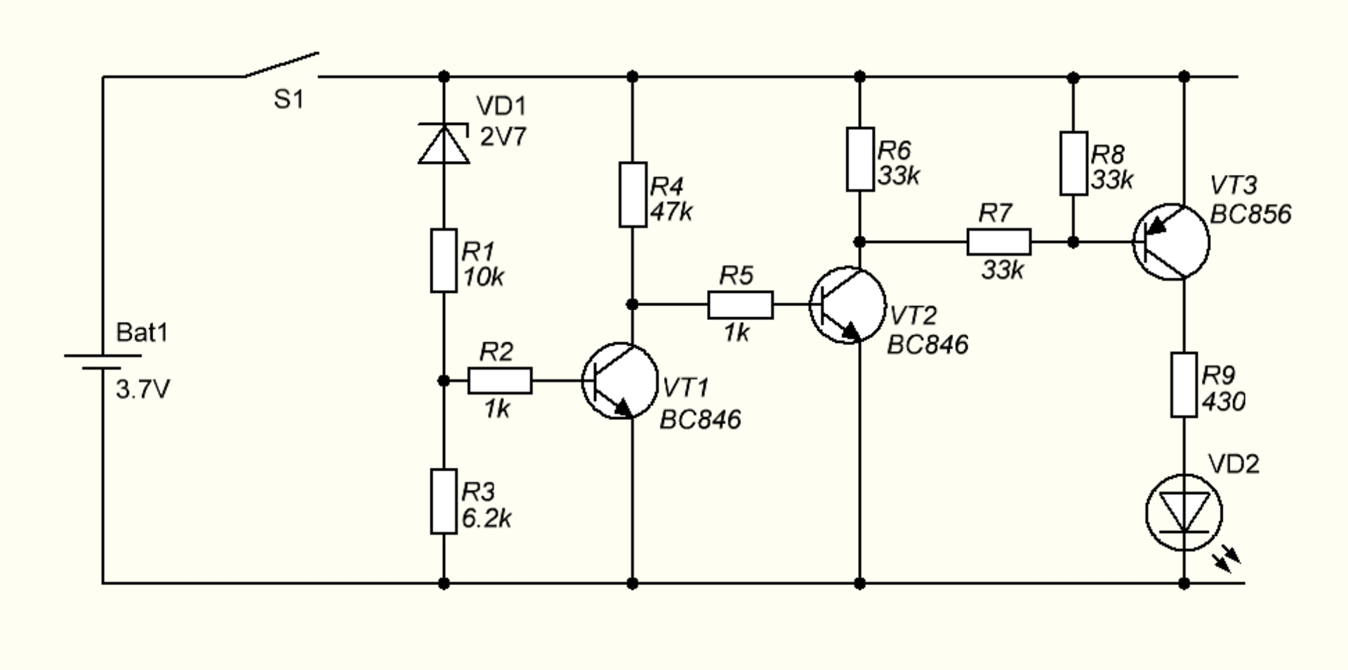
Вариант №5
На трех транзисторах:
Думаю, схема не нуждается в пояснениях. Благодаря большому коэфф. усиления трех транзисторных каскадов, схема срабатывает очень четко - между горящим и не горящим светодиодом достаточно разницы в 1 сотую долю вольта. Потребляемый ток при включенной индикации - 3 мА, при выключенном светодиоде - 0.3 мА.
Не смотря на громоздкий вид схемы, готовая плата имеет достаточно скромные габариты:
С коллектора VT2 можно брать сигнал, разрешающий подключение нагрузки: 1 - разрешено, 0 - запрещено.
Транзисторы BC848 и BC856 можно заменить на ВС546 и ВС556 соответственно.
Вариант №6
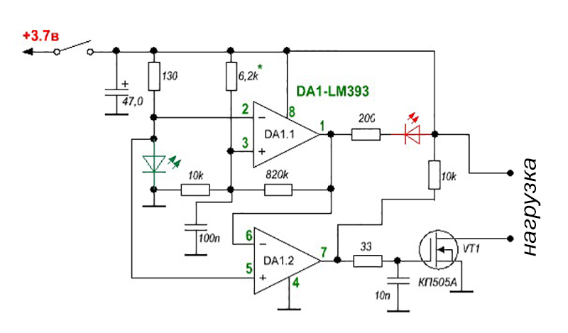
Эта схема мне нравится тем, что она не только включает индикацию, но и отрубает нагрузку.
Жаль только, что сама схема от аккумулятора не отключается, продолжая потреблять энергию. А жрет она, благодаря постоянно горящему светодиоду, немало.
Зеленый светодиод в данном случае выступает в роли источника опорного напряжения, потребляя ток порядка 15-20 мА. Чтобы избавиться от такого прожорливого элемента, вместо источника образцового напряжения можно применить ту же TL431, включив ее по такой схеме*:
*катод TL431 подключить ко 2-ому выводу LM393.
Вариант №7
Схема с применением так называемых мониторов напряжения. Их еще называют супервизорами и детекторами напряжения (voltdetector'ами). Это специализированные микросхемы, разработанные специально для контроля за напряжением.
Вот, например, схема, поджигающая светодиод при снижении напряжения на аккумуляторе до 3.1V. Собрана на BD4731.
Согласитесь, проще некуда! BD47xx имеет открытый коллектор на выходе, а также самостоятельно ограничивает выходной ток на уровне 12 мА. Это позволяет подключать к ней светодиод напрямую, без ограничительных резисторов.
Аналогичным образом можно применить любой другой супервизор на любое другое напряжение.
Вот еще несколько вариантов на выбор:
- на 3.08V: TS809CXD, TCM809TENB713, MCP103T-315E/TT, CAT809TTBI-G;
- на 2.93V: MCP102T-300E/TT, TPS3809K33DBVRG4, TPS3825-33DBVT, CAT811STBI-T3;
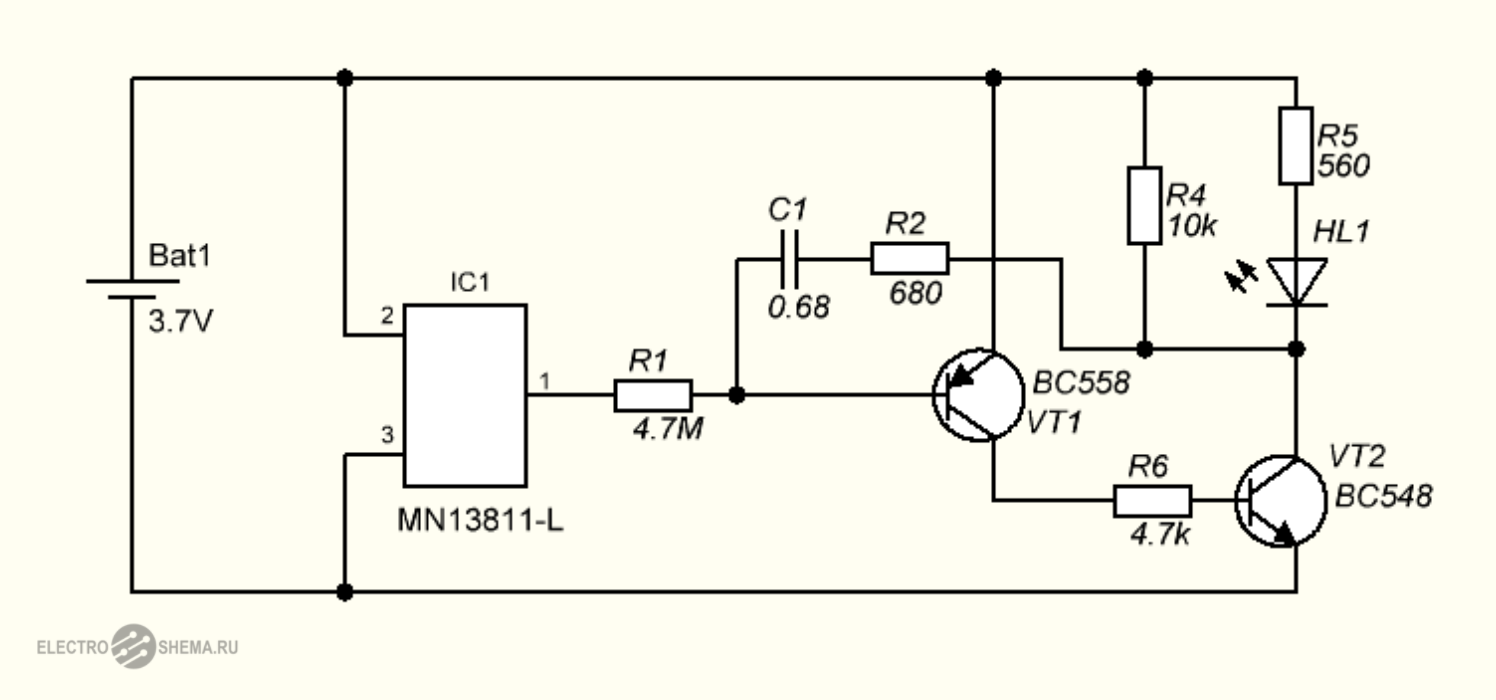
- серия MN1380 (или 1381, 1382 - они отличаются только корпусами). Для наших целей лучше всего подходит вариант с открытым стоком, о чем свидетельствует дополнительная циферка "1" в обозначении микросхемы - MN13801, MN13811, MN13821. Напряжение срабатывания определяется буквенным индексом: MN13811-L как раз на 3,0 Вольта.
Также можно взять советский аналог - КР1171СПхх:
В зависимости от цифрового обозначения, напряжение детекции будет разным:
Сетка напряжений не очень-то подходит для контроля за li-ion аккумуляторами, но совсем сбрасывать эту микросхему со счетов, думаю, не стоит.
Неоспоримые достоинства схем на мониторах напряжения - чрезвычайно низкое энергопотребление в выключенном состоянии (единицы и даже доли микроампер), а также ее крайняя простота. Зачастую вся схема умещается прямо на выводах светодиода:
Чтобы сделать индикацию разряда еще более заметной, выход детектора напряжения можно нагрузить на мигающий светодиод (например, серии L-314). Или самому собрать простейшую "моргалку" на двух биполярных транзисторах.
Пример готовой схемы, оповещающей о севшей батарейке с помощью вспыхивающего светодиода приведен ниже:
Еще одна схема с моргающим светодиодом будет рассмотрена ниже.
Вариант №8
Крутая схема, запускающая моргание светодиода, если напряжение на литиевом аккумуляторе упадет до 3.0 Вольта:
Эта схема заставляет вспыхивать сверхяркий светодиод с коэффициентом заполнения 2.5% (т.е. длительная пауза - коротка вспышка - опять пауза). Это позволяет снизить потребляемый ток до смешных значений - в выключенном состоянии схема потребляет 50 нА (нано!), а в режиме моргания светодиодом - всего 35 мкА. Сможете предложить что-нибудь более экономичное? Вряд ли.
Как можно было заметить, работа большинства схем контроля за разрядом сводится к сравнению некоего образцового напряжения с контролируемым напряжением. В дальнейшем эта разница усиливается и включает/отключает светодиод.
Обычно в качестве усилителя разницы между опорным напряжением и напряжением на литиевом аккумуляторе используют каскад на транзисторе или операционный усилитель, включенный по схеме компаратора.
Но есть и другое решение. В качестве усилителя можно применить логические элементы - инверторы. Да, это нестандартное использование логики, но это работает. Подобная схема приведена в следующем варианте.
Вариант №9
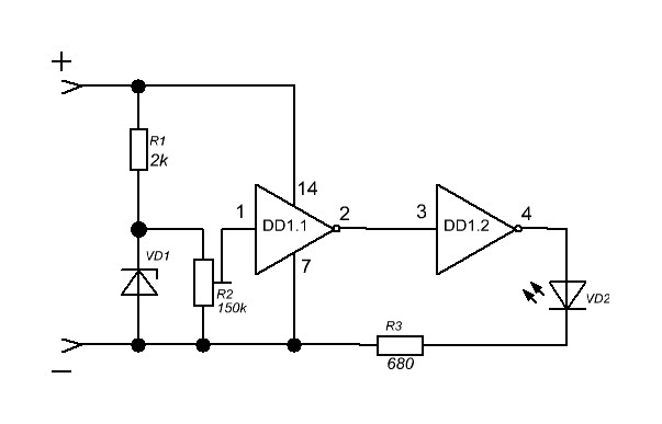
Схема на 74HC04.
Рабочее напряжение стабилитрона должно быть ниже напряжение срабатывания схемы. Например, можно взять стабилитроны на 2.0 - 2.7 Вольта. Точная подстройка порога срабатывания задается резистором R2.
Схема потребляет от батареи около 2 мА, так что ее тоже надо включать после выключателя питания.
Вариант №10
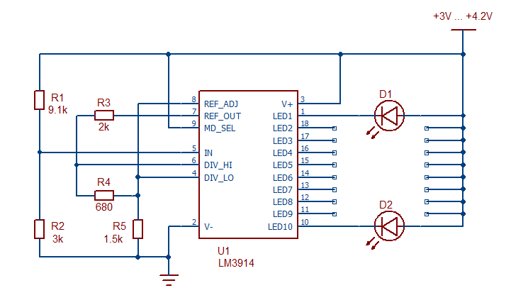
Это даже не индикатор разряда, а, скорее, целый светодиодный вольтметр! Линейная шкала из 10 светодиодов дает наглядное представление о состоянии аккумулятора. Весь функционал реализован всего на одной-единственной микросхеме LM3914:
Делитель R3-R4-R5 задает нижнее (DIV_LO) и верхнее (DIV_HI) пороговые напряжения. При указанных на схеме значениях свечению верхнего светодиода соответствует напряжение 4.2 Вольта, а при снижении напряжения ниже 3х вольт, погаснет последний (нижний) светодиод.
Подключив 9-ый вывод микросхемы на "землю", можно перевести ее в режим "точка". В этом режиме всегда светится только один светодиод, соответствующий напряжению питания. Если оставить как на схеме, то будет светиться целая шкала из светодиодов, что нерационально с точки зрения экономичности.
В качестве светодиодов нужно брать только светодиоды красного свечения, т.к. они обладают самым малым прямым напряжением при работе. Если, например, взять синие светодиоды, то при севшем до 3х вольт аккумуляторе, они, скорее всего, вообще не загорятся.
Сама микросхема потребляет около 2.5 мА, плюс 5 мА на каждый зажженный светодиод.
Недостатком схемы можно считать невозможность индивидуальной настройки порога зажигания каждого светодиода. Можно задать только начальное и конечное значение, а встроенный в микросхему делитель разобьет этот интервал на равные 9 отрезков. Но, как известно, ближе к концу разряда, напряжение на аккумуляторе начинает очень стремительно падать. Разница между аккумуляторами, разряженными на 10% и 20% может составлять десятые доли вольта, а если сравнить эти же аккумуляторы, только разряженненные на 90% и 100%, то можно увидеть разницу в целый вольт!
Типичный график разряда Li-ion аккумулятора, приведенный ниже, наглядно демонстрирует данное обстоятельство:
Таким образом, использование линейной шкалы для индикации степени разряда аккумулятора представляется не слишком целесообразным. Нужна схема, позволяющая задать точные значения напряжений, при которых будет загораться тот или иной светодиод.
Полный контроль над моментами включения светодиодов дает схема, представленная ниже.
Вариант №11
Данная схема является 4-разрядным индикатором напряжения на аккумуляторе/батарейке. Реализована на четырех ОУ, входящих в состав микросхемы LM339.
Схема работоспособна вплоть до напряжения 2 Вольта, потребляет меньше миллиампера (не считая светодиода).
Разумеется, для отражения реального значения израсходованной и оставшейся емкости аккумулятора, необходимо при настройке схемы учесть кривую разряда используемого аккумулятора (с учетом тока нагрузки). Это позволит задать точные значения напряжения, соответствующие, например, 5%-25%-50%-100% остаточной емкости.
Вариант №12
Ну и, конечно, широчайший простор открывается при использовании микроконтроллеров со встроенным источником опорного напряжения и имеющих вход АЦП. Тут функционал ограничивается только вашей фантазией и умением программировать.
Как пример приведем простейшую схему на контроллере ATMega328.
Хотя тут, для уменьшения габаритов платы, лучше было бы взять 8-миногую ATTiny13 в корпусе SOP8. Тогда было бы вообще шикарно. Но пусть это будет вашим домашним заданием.
Светодиод взят трехцветный (от светодиодной ленты), но задействованы только красный и зеленый.
Готовую программу (скетч) можно скачать по этой ссылке.
Программа работает следующим образом: каждые 10 секунд опрашивается напряжение питания. Исходя из результатов измерений МК управляет светодиодами с помощью ШИМ, что позволяет получать различные оттенки свечения смешением красного и зеленого цветов.
Свежезаряженный аккумулятор выдает порядка 4.1В — светится зеленый индикатор. Во время зарядки на АКБ присутствует напряжение 4.2В, при этом будет моргать зеленый светодиод. Как только напряжение упадет ниже 3.5В, начнет мигать красный светодиод. Это будет сигналом к тому, что аккумулятор почти сел и его пора заряжать. В остальном диапазоне напряжений индикатор будет менять цвет от зеленого к красному (в зависимости от напряжения).
Вариант №13
Ну и на закуску предлагаю вариант переделки стандартной платы защиты (их еще называют контроллерами заряда-разряда), превращающий ее в индикатор севшего аккумулятора.
Эти платы (PCB-модули) добываются из старых батарей мобильных телефонов чуть ли не в промышленных масштабах. Просто подбираете на улице выброшенный аккумулятор от мобилы, потрошите его и плата у вас в руках. Все остальное утилизируете как положено.
Чаще всего PCB-плата представляет собой вот такую схемку:
Микросборка 8205 - это два миллиомных полевика, собранных в одном корпусе.
Внеся в схему некоторые изменения (показаны красным цветом), мы получим прекрасный индикатор разряда li-ion аккумулятора, практически не потребляющий ток в выключенном состоянии.
Так как транзистор VT1.2 отвечает за отключение зарядного устройства от банки аккумулятора от при перезаряде, то он в нашей схеме лишний. Поэтому мы полностью исключили этот транзистор из работы, разорвав цепь стока.
Резистор R3 ограничивает ток через светодиод. Его сопротивление необходимо подобрать таким образом, чтобы свечение светодиода было уже заметным, но потребляемый ток еще не был слишком велик.
Кстати, можно сохранить все функции модуля защиты, а индикацию сделать с помощью отдельного транзистор, управляющий светодиодом. То есть индикатор будет загораться одновременно с отключением аккумулятора в момент разряда.
Вместо 2N3906 подойдет любой имеющийся под рукой маломощный p-n-p транзистор. Просто подпаять светодиод напрямую не получится, т.к. выходной ток микросхемы, управляющий ключами, слишком мал и требует усиления.
Как, наверное, не сложно догадаться, схемы могут быть использованы и наоборот - в качестве индикатора заряда.
bongrif.ru
















Шикарная подборочка, спасибо! Индикатор на ЛМ339 вроде бы выглядит не сильно сложным, попытаюсь спаять!
Если бы все так грамотно и толково выкладывали статьи... Огромное спасибо!
И вам спасибо за отзыв! =)
"график разряда Li-ion аккумулятора" сюда не подходит и вводит в заблуждение. здесь должен быть график зависимости напряжения холостого хода от заряда.
Спасибо огромное, но меня заинтересовал момент использовать в качестве индикатора
ЗАРЯДА, что для этого нужно? Моё предположение- повысить порог срабатывания,я правильно понимаю?
Имелось в виду, что для индикации заряда можно использовать ту же самую схему. Ведь, когда на шкале горит, например, 50% - то это одновременно означает как 50% разряда, так и 50% заряда, верно?
А вот как бы вместо сигнального светодиода воткнуть бипер-пищалку?
Ну как - биперы бывают на 12, 5, 3В. Выбираете подходящий - на 3В (нужно купить) и втыкаете. ничего сложного!
В последней схеме, как указано для разряда PCB отключает нагрузку от АКБ и поджигает светодиод. Если же эту сборку подключить на 3 ногу DW01, то светодиод поджигается, но плата PCB нагрузку не отключает и продолжает заряжать АКБ.
Здравствуйте, чисто случайно попал на ваши статьи, искал совершенно другое. Спасибо вам за статьи, очень интересно.
И вам спасибо за отзыв!)
Решил заменить в пылесосе аккумуляторы на литиевые, три пары по 7.4 в. Необходим индикатор разряда 6 - 6.25 в. Хотел собрать на tl431, но 6 светодиодов не хочется выводить. Может можно обойтись одной сборкой?
Добрый день, подскажите, пожалуйста, собрал вашу схему №11 LM339N, почему-то загораются и тухнут одновременно все 4 светодиода, в чём может быть причина?
первое схемы невозможно неприятные. Подобрать номиналы транзисторов, диодов, стабилизаторов для желаемого эффекта невозможно.
Как TL431 может шунтировать светодиод - вообще загадка
Здравствуйте. Я "чайник" в вопросах электроники, поэтому у меня возник такой вопрос. По своей простоте, а главное - очень маленьком размере конечного изделия, мне понравился Вариант №7. Но есть один вопрос. Как я понимаю, подключение этого индикатора производится на "+" и "-" аккумулятора. А у меня, потребляемый ток в момент работы моей схемы, будет доходить до 3А. Не сгорит ли эта схема при таком токе?
Все эти схемы подключаются параллельно нагрузке. Ток нагрузки, каким бы он ни был, никаким боком не проходит через схему индикатора, так что ничего не сгорит.
Спасибо большое за ответ. Хочу собрать зажигалку для газовой плиты, а там высоковольтный модуль потребляет до 3А. А я хочу поставить 7 Вариант для контроля разряда аккумулятора 18650. Вот и боялся, что в момент работы такой ток будет слишком большим для этих индикаторов.
Схема №2 на TL431 и правда загадка, как я не экспериментировал, но так и не заработало...
Доброго дня!
Странно, TL431 это управляемый стабилитрон. Единственное что приходит на ум, что много производителей кто штампует их. Есть случаи, что назначение выводов может отличаться от скаченного даташита.
На этом регулируемом стабилитроне напряжение упадет ниже 2.5 вольт только когда, когда на акумуляторе будет ниже 2.5 вольт. Эта схема заработает только со светодиодом, который начинает светится от 3-х вольт.
А в первой схеме всё будет работать только если верхний светодиод на 3-3.2 вольта, а нижний на 1.6 Вольта (иначе верхний будет светиться всегда) и при тщательно подобранных остальных деталях. При этом 'простота" схемы теряется. Вообще она не правильная. Стабилитрон нужно в разрыв базы транзистора ставить, а взамен нынешнего положения светодиода ставить резистор, номинал которонго нужно еще подобрать.
Посмотрев первые 2 схемы, я понял что автор чайник, и дальше смотреть уже не интересно!!!
Схема на TL431 у меня заработала только с синим 3 мм светодиодом. Светодиоды с другими цветами свечения, не работают.
Автору респект за старания! Но увы первые три схемы просто по логике не будут работать... Стабилитроны и интегральный элемент не работают в пороговом режиме!
Вариант №4 просто отпад! Проста и функциональна. Грех не сделать индикатор на полевом транзисторе с индуцированным каналом! Ведь они и придуманы для работы в пороговом ключевом режиме. Да и управляющий ток затвора и током трудно назвать...
У меня на 2N7000 не заработало, сколько бы не настраивал.
Подскажите пожалуйста вот что. Я купил для 7 варианта супервизор, только с 3 ножками, с открытым стоком, как вы рекомендуете. Но есть одна проблема. У вас есть фотографии, на которых супервизор распаян прямо на ножках светодиода, а у меня супервизор еще раза в 2 меньше того, что у вас на картинке 3Х2 мм. Как вообще его можно припаять в домашних условиях, если в наличии есть только паяльник на 25 Вт с жалом-иглой, толщина которой на кончике примерно 2-3 мм. А ножки супервизора полмиллиметра примерно толщиной и выглядывают из-под корпуса на полмиллиметра максимум. ( не в целях рекламы, просто показать, что купил https://www.chipdip.ru/product/adm803taksz-reel7-2 )
намотать на жало паяльника одножильный медный провод:
https://otvet.imgsmail.ru/download/cff5065329fdc77eac2b18ac4dd2b21a_i-3.jpg
Спасибо за подсказку, всё припаял, всё работает. Остался последний вопросик у меня. Я буду ставить этот индикатор разряда на обычную газовую зажигалку для кухни. И у меня вот такой вопрос. Там совершенно простая схема, питание с аккумулятора 18650 подается на высоковольтный трансформатор, на выходе получается дуга, которой и будет собственно поджигаться газ. Всё, как у всех, кто делал такие зажигалки. А вопрос у меня такой. В момент образования высоковольтной дуги, ток, потребляемый этим трансформатором составляет примерно 3А. Я хочу в разрыв положительного провода питания поставить кнопку без фиксатора, для замыкания питания. Надо ли мне в этом случае ставить кнопку, расчитанную на 3А или с учетом того, что напряжение с аккумулятора всего 4 вольта, можно обойтись кнопкой меньшей мощности? На 0,5 или на 1А. Замыкания контакта питания будут кратковременные, не дольше 3 сек. Спасибо. Буду признателен за подсказку.
3 и 5 не собирайте если срочно надо индикатор разряда. Не настроите, не будет работать. Проверено лично. Остальные не проверял. Буду искать на других ресурсах.
Лучше одна и нормальная схема, чем куча говна!!!!
Угомонись уже. Валяй, ищи свою единственную и неповторимую схему на других ресурсах, здесь тебе никто ничего не должен.
Чего не напридумывают лишь бы не ставить цифровой индикатор за доллар. цифровой индикатор несет полную информацию о заряде акб!
На ...индикатор за доллар когда изделие стоит меньше.
Схема номер 10 не настроена, лучше найдите другую схему!
Схема на TL 431 не может работать в принципе.
Вот рабочая схема на TL431, проверял лично https://mralb.ru/sections/material/science_technique/electronics_ps06.php
У меня Li-PO аккум 7.4 вольта. Что бы применить одну из схем, надо пересчитывать резисторы?
Вам потрібно замінити стабілітрон.
Я повторив варіант схеми №1 і працює відмінно. Прийшлось замінити резистори на менший опір R1 430 Om a R2 510 Om. Із резисторами які вказані на схемі для Li-Ion 3.7v свічення світлодіодів було дуже тускле. По схемі я встановив здвоєний світлодіод із спільним катодом. Виставив засвічення RED 3.0v. Перехід між кольрами чіткий. Споживання схеми - приблизно 5-10mA. Дякую автору за публікацію.
Вторая схема в принципе рабочая, надо только перед светодиодом обычный диод вкарячить... или два, что бы на всех их падение напряжения было 2,2 в. примерно. Иначе светодиод постоянно гореть будет
проверено на собственном опыте )
Вместо диода поставил КТ3102 (который остался от нерабочей 3 схемы) в диодном включении. Помогло. Без этого не работало должным образом. Но резистор поставил на 470 Ом, иначе светодиод слишком тускло горел.
Также работает с диодом Д237.
И автору за старания и подборку плюсик в карму. Все вкраце и по делу.
Собраз вариант №4, на 2N7002, для батареи 12,6в (3х18650). Работает отлично! Чётко срабатывает при напряжении на батарее 9,6в. Сопротивления такие: R1=22k, R2=47k, R3=220k, R4=820R. Между верхним по схеме выводом R2 и плюсом питания необходимо установить резистор 220К. Тогда при напряжении 9,6в устройство срабатывает при движке примерно в среднем положении. Спасибо Админу за подборку!
Пробовал варианты 2, 3, 4, 9.
Более-менее заработал только вариант 2. Если светодиод красный или зеленый, нужно ставить какой-нибудь диод для падения напряжения. С белыми светодиодами работает без каких-либо доработок. Только R1 ставлю поменьше, 470 ом, например.
Схема на MAX9030 в принципе не показывает разряд. Это просто мигалка с малым энергопотреблением. Для того, чтобы она начала выполнять функцию на 5й вход надо подавать 1цу только при минимальном напряжении на аккумуляторе от другого контроллера минимального напряжения.
LM339. не ОУ а компаратор, это немного разные вещи хотя любой ОУ можно превратить в компаратор и даже задать гистерезис как в триггере Шмидта