Меня иногда спрашивают, как зарядить макбук без зарядного устройства? Отвечу сразу: элементарно, но понадобится кабель с нужным разъемом. Можно, конечно, обойтись и без кабеля, но этот вариант сложный и подойдет только для настоящих экстремалов.
Так получилось, что один из моих читателей прислал мне для ремонта свой зарядник от макбука, а у меня в наличии не оказалось нужной радиодетали. И я, чтобы не заставлять человека ждать, поставил ему микросхему со своего личного зарядника. Таким образом, я временно остался без родной зарядки. Но, к счастью, оригинальный кабель с разъемом Magsafe 2 у меня остался:
Так что я просто взял этот кабель, подключил его к лабораторному блоку питания, выставил нужное напряжение и таким образом смог заряжать свой макбук:
Вместо лабораторного можно использовать любой другой блок питания, важны только два момента: мощность БП должна быть не ниже требуемой (в моем случае это 60 Вт) и он должен выдавать постоянное напряжение 16.5 Вольт. Хотя, я почти на 100% уверен, что подойдет зарядник от какого-нибудь ноутбука, с выходным напряжением 19 Вольт (разница не столь критична). Правда, сам я эту гипотезу не проверял.
Как видите, можно зарядить макбук без зарядного устройства, если есть кабель и подходящий блок питания.
На этом можно было бы и остановиться, но лабораторный блок питания мне часто нужен для работы и не хотелось бы постоянно использовать его вместо адаптера для макбука. Нужно было придумать что-то другое...
И тут мне на глаза попался блок питания Ecola на 24 Вольта 60 Вт (для светодиодной ленты):
Уже не помню, откуда он у меня взялся, но мощность прям как раз подходящая. Единственное, что надо сделать - слегка уменьшить выходное напряжение.
У БП есть подстроечный резистор, который позволяет регулировать выходное напряжение в небольших пределах:
К сожалению, пределов регулировки не хватило. Значит придется вмешиваться в схему. Никогда не занимался переделкой импульсных блоков питания светодиодных лент, но это не должно быть сложным.
Первым делом нужно было где-то раздобыть принципиальную схему. В интернетах её, разумеется, не оказалось, поэтому придется рисовать её прямо с печатной платы.
Разбираем блок и смотрим, что у него внутри:
На плату нанесена маркировка CXPJ60D.A2:
Как видите, не густо. Нет даже ни одного дросселя для фильтрации ВЧ-помех. Ну и ладно! Чем проще - тем лучше. Быстрее разберемся, что к чему.
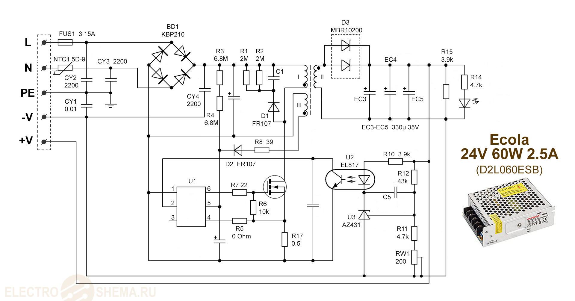
Итак, вот принципиальная схема БП Ecola 24V 2.5A 60W (модель D2L060ESB):
Микросхема U1 имеет 6 выводов и загадочную маркировку QBQD, поиск по которой ничего не дал. Но, скорее всего, это не что иное, как PWM-контроллер FAN6862 (кому интересно, вот ее подробное описание).
Сама схема выглядит вполне стандартно. В данном случае нас должна интересовать обвязка микросхемы U3 ("управляемый стабилитрон"). Параметры делителя R12-R11-RW1 расчитаны так, чтобы при превышении выходного напряжения заданного порога (24В), стабилитрон пробивается и поджигает светодиод оптопары U2. Управляющий сигнал с оптопары поступает на 2-ую ногу микросхемы U1, что приводит к уменьшению коэффициента заполнения импульсов (увеличивается скважность), и это, в конечном итоге, приводит к снижению выходного напряжения. Таким образом осуществляется стабилизация выходного напряжения.
Наша задача состоит в том, чтобы заставить микросхему U3 срабатывать при напряжении 16.5 В (вместо 24 вольт). Для этого достаточно пересчитать делитель напряжения R12-R11-RW1. Напряжения включения микросхемы (в вольтах) определяется по известной формуле:
Uвых = (1 + R12 / (R11 + RW1)) * 2.5
Резистор R12 (43 кОм) я решил не трогать вообще, подстройку напряжения будем осуществлять подбором связки R11+RW1. Подставляем известные величины в уравнение:
16.5 = (1 + 43 / Х) * 2.5,
где Х - суммарное сопротивление резисторов R11 и RW1.
Путем несложных математических вычислений, получаем Х = 15.5 кОм. Впаиваем вместо R11 резистор на 15 кОм:
Тестовое включение показало, что схема нормально работать не хочет. Дело в том, что микросхема преобразователя способна регулировать скважность импульсов в определенных пределах, но, даже когда она работает с минимально короткими импульсами, выходное напряжение все равно превышает желаемые 16.5 вольт. Работа микросхемы блокируется. Потом, по мере просадки напряжения, она снова запускается и всё повторяется сначала. В результате наблюдаются цикличные всплески напряжения на выходе, что, разумеется, совершенно неприемлемо.
Делать нечего, придется перематывать вторичную обмотку трансформатора (хотя на самом деле это не трансформатор, а дроссель, но не суть). Выпаиваем его:
Феррит очень хрупкий, применение к нему физической силы почти гарантированно приведет к походу в магазин за новым сердечником. Поэтому просто замачиваем его на пару-тройку часиков в ацетоне и он без труда располовинивается на составные части (не переживайте, эмаль обмоточных проводов от ацетона не пострадает):
Аккуратно добираемся до вторичной обмотки (обозначена на схеме римской цифрой II) и сматываем ее, тщательно считая витки:
Я насчитал ровно 18 витков проводом Ø0.6мм, сложенным вдвое. Решаем пропорцию:
24В / 18витков = 16.5В / Хвитков
=>
Х ≈ 12 витков
Так как наш переделанный блок питания должен выдавать немного больший ток, чем тот, на который он был рассчитан изначально, то для намотки вторички нужно взять более толстый провод. Есть специальные таблицы, графики, формулы, но я на этот счет не стал заморачиваться: просто взял провод Ø0.8мм, другого у меня все равно не было. По грубым прикидкам, этого должно хватить.
После восстановления всех обмоток, остается только тщательно склеить ферритовый сердечник и дело сделано. Можно заклеить эпоксидной смолой, но мне не хотелось ждать, поэтому взял обычный суперклей:
Возвращаем трансформатор обратно на плату:
Единственное упущение, которое я сделал - забыл обмотать сердечник снаружи изолентой. Вот, посмотрите, как был обмотан сердечник с завода:
Это не просто так! Это защитная мера на случай, если клей окажется неподходящим и половинки расклеятся. В этом случае изолента все равно удержит их вместе, плотно прижатыми друг к другу.
А без изоленты половинки сердечника могут отдалиться друг от друга (увеличится зазор), что приведет к резкому снижению индуктивности и, как следствие, значительному росту тока через первичку. Результат предсказуем: тепловой пробой силового транзистора Q1 и, скорее всего, диодного моста DB1. Ну и, как обычно, в самом конце сгорит предохранитель FUS1.
Первое включение после любых серьезных изменений и доработок лучше всего делать через лампу накаливания (40...100 Вт). Лампочка ограничит максимальный ток в случае каких-либо непредвиденных ситуаций и, возможно, сбережет ваши финансы.
Я обошелся без лампочки, вот как сильно я был уверен в результате. Блок питания заработал как надо. Оставалось только слегка подкорректировать выходное напряжение при помощи построечного резистора RW1 и дело в шляпе:
Как видите, все прекрасно работает, макбук заряжается как миленький.
Забавно, что при отключении разъема, светодиод все равно продолжает гореть:
Вот и всё! Задача решена. Теперь мой лабораторный БП освободился и я могу пользоваться им для всяких своих дел.
А что делать, если сломался magsafe? Как тогда зарядить макбук? В принципе это возможно, но тогда придется решать задачу подключения питающих проводов к хитрозадому разъему макбука.
Также можно вскрыть ноут и попытаться подключиться к плате питания уже после неудобного разъема. Или не к плате питания, а к аккумуляторам напрямую. Правда, в последнем случае, вместо блока питания потребуется полноценное зарядное устройство для четырех включенных последовательно литий-ионных аккумуляторов.
Все перечисленные варианты, кроме варианта с кабелем, предоставляют вам уникальную возможность что-нибудь сломать/испортить (например, подпалить золоченые контакты разъема) и попасть на дорогостоящий ремонт. По-моему, лучше не искать себе приключений на одно место, а все-таки потратить немного денег на кабель (тем более, что он сейчас стоит сущие копейки).
Имея кабель с разъемом на руках, можно заряжать макбук, например, от Powerbank'а или от мощной солнечной батареи. Или вообще от прикуривателя в машине. Главное обеспечить нужное напряжение в 16.5V.
Для этих целей можно применить любой подходящий step-up-преобразователь. Например, такой. Работает от любого источника напряжения от 3 до 35 вольт (у нас 5 вольт если от повербанка, 12...14 вольт - если от прикуривателя), выходное напряжение можно выставить любое в диапазоне от 5 до 45 вольт (а нам, как мы помним, нужно 16.5 вольт). Держит ток до 5А (у нас максимум 3.5А). И размеры небольшие. Есть даже встроенный вольтметр:
Просто сказка, а не преобразователь! Если бы мне нужно было зарядить макбук в машине от прикуривателя или от мощного Power Bank'а, я бы выбрал именно эту схемку.
bongrif.ru
















Расчет по формуле 16,5 = (1 + 43 / Х) * 2,5 НЕ ВЕРЕН!! Должно получиться
Х=7678 Ом, а не Х=15,5 кОм. По этому не удалось установить 16,5 Вольт и пришлось
перематывать трансформатор. На регулируемом стабилитроне AZ431 опорным напряжением есть 2,5 Вольта. Проверим: R11=4,7 кОм, R12=43 кОм, U=24 В. Падение напряжения на R11 равно (24/(4,7+43))*4,7=2,36 В. RW1=200 Ом устанавливают
U=24 В. Какое напряжение будет на выходе при R11=15,5 кОм?
U=(1+43/15,5)*2,5=9,44 В. При R11=7,68 кОм U=(1+43/7,68)*2,5= 16,5 В. Наверно как-то так.
QBQB это OB2273
QBQB это ME8204BM6G