В современных электронных схемах все чаще и чаще применяются микроконтроллеры. Да что там говорить, если сегодня не найти даже обыкновенную елочную гирлянду без микроконтроллера внутри - он задает различные программы иллюминации.
Я впервые столкнулся с микроконтроллерами, когда собирал свой первый импульсный металлоискатель Клон. Вот тогда-то и выяснилось, что контроллер без прошивки - это просто кусок пластмассы с ножками.
А чтобы залить нужную прошивку в АТМЕГу, никак не обойтись без программатора. Далее мы рассмотрим две самые простые и проверенные временем схемы программаторов.
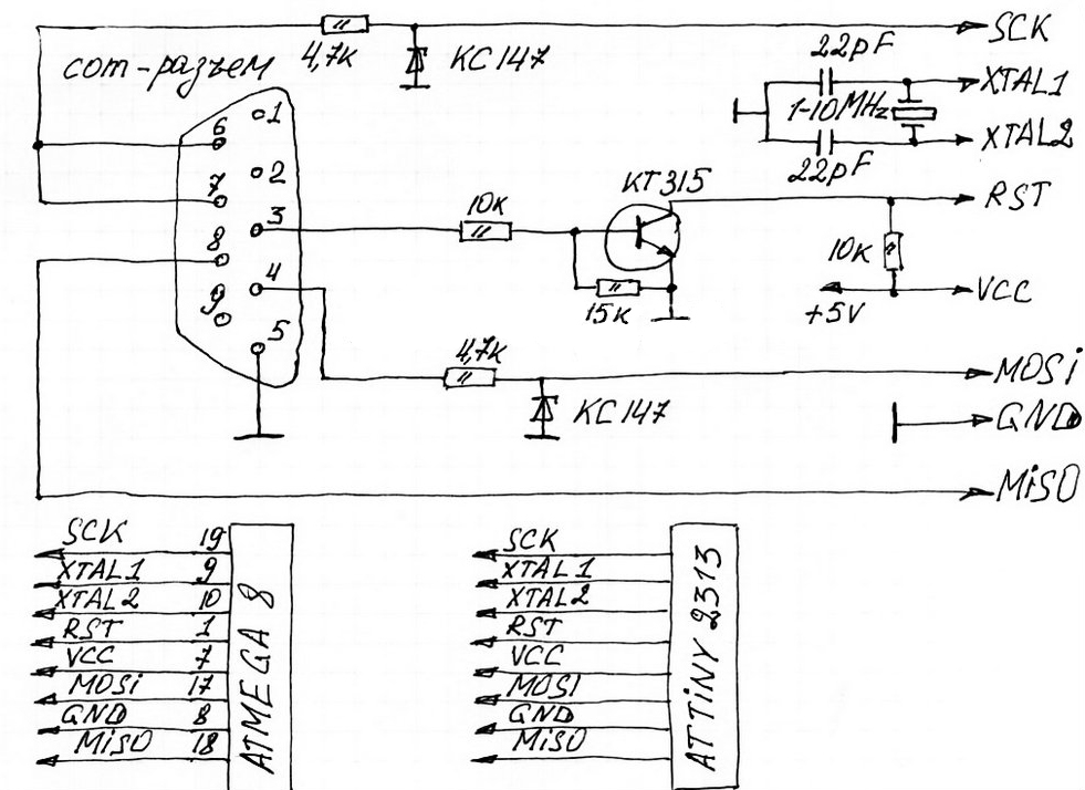
Схема первая

С помощью этого программатора можно прошивать практически любой AVR-контроллер от ATMEL, надо только свериться с распиновкой микросхемы.
СОМ-разъем на схеме - это "мама".
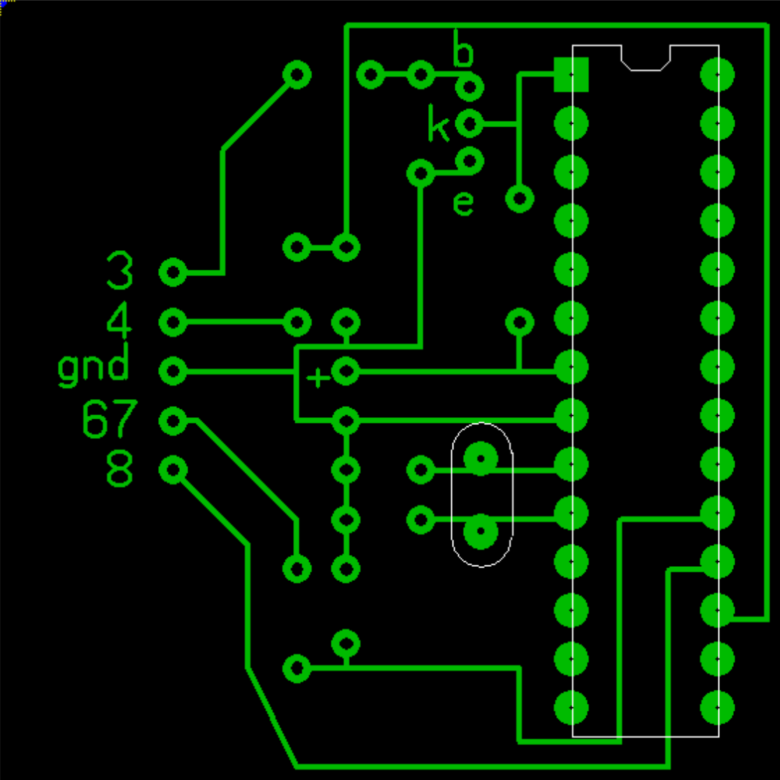
На всякий случай привожу разводку печатной платы для атмеги8 (скачать), хотя такую примитивную схему проще нарисовать от руки. Плату перед печатью нужно отзеркалить.
Файл печатной платы открывать с помощью популярной программы Sprint Layout (если она у вас еще не установлена, то качайте 5-ую версию или лучше сразу 6-ую).
Как понятно из схемы, для сборки программатора потребуется ничтожно малое количество деталек:
Вместо КТ315 я воткнул SMD-транзистор BFR93A, которые у меня остались после сборки микромощных радиомикрофонов.
А вот весь программатор в сборе:
Питание (+5В) я решил брать с USB-порта.
Если у вас новый микроконтроллер (и до этого никто не пытался его прошивать), то кварц с сопутствующими конденсаторами можно не ставить. Работа без кварцевого резонатора возможна благодаря тому, что камень с завода идет с битом на встроенный генератор и схема, соответственно, тактуется от него.
Если же ваша микросхема б/у-шная, то без внешнего кварца она может и не запуститься. Тогда лучше ставьте кварц на 4 МГц, а конденсаторы лучше на 33 пФ.
Как видите, я кварц с конденсаторами не ставил, но на всякий случай предусмотрел под них места на плате.
Заливать прошивку лучше всего с помощью программы PonyProg (скачать).
Прошивка с помощью PonyProg
Заходим в меню Setup -> Calibration -> Yes. Должно появиться окошко "Calibration OK".
Далее Setup -> Interface Setup. Выбираем "SI Prog API" и нужный порт, внизу нажимаем "Probe", должно появиться окно "Test OK". Далее выбираем микроконтроллер "Device -> AVR micro ATmega8".
Теперь втыкаем микроконтроллер в панельку программатора, и подаем питание 5 вольт (можно, например, от отдельного источника питания или порта ЮСБ). Затем жмем Command -> Read All.
После чтения появляется окно "Read successful". Если все ок, то выбираем файл с нужной прошивкой для заливки: File -> Open Device File. Жмем "Открыть".
Теперь жмем Command -> Security and Configuration Bits и выставляем фьюзы, какие нужно.
Тщательно все проверяем и жмем "OK". Далее нажимаем Command -> Write All -> Yes. Идет прошивка и проверка. По окончании проверки появляется окно "Write Successful".
Вот и все, МК прошит и готов к использованию!
Имейте в виду, что при прошивке с помощью других программ (не PonyProg) биты могут быть инверсными! Тогда их надо выставлять с точностью до наоборот. Определить это можно, считав фьюзы и посмотрев на галку "SPIEN".
Схема вторая
Еще одна версия программатора, с помощью которого можно залить прошивку в микроконтроллер АТМЕГа (так называемый программатор Геннадия Громова). Схема состоит всего из 10 детатей:
Диоды можно взять любые импульсные (например, наши КД510, КД522). Разъем - "мама". Питание на МК (+5В) нужно подавать отдельно, например, от того же компьютера с выхода USB.
Все это можно собрать навесным монтажом прямо на разъеме, но если вы крутой паяльник и знаете, что такое smd-монтаж, то можете сделать красиво:.jpg)
Программировать только программой Uniprof. Тут хорошее описание программы: http://www.getchip.net/posts/025-uniprof-universalnyjj-programmator-dlya-avr/
Алгоритм прошивки с помощью программатора Громова
Программатор с установленной микросхемой подключаем к СОМ-порту компьютера, затем запускаем Uniprof, затем подаем питание на микроконтроллер. И первым делом проверяем, читаются ли фьюз-биты.
Если все ок, выбираем файл с нужной прошивкой и жмем запись.
Будьте предельно внимательны и осторожны, потому что если глюканет при записи фьюзов, то МК либо на выброс, либо паять схему доктора (а она сложная). Если поменяете бит SPIEN на противоположный - результат будет тот же (к доктору).
bongrif.ru
















СПАСИБО за отличную информацию о программаторе с прошивкой. Хотелось бы узнать, подойдет или нет к EEPROM 24CO2 Вв корпусе SOT23-5 pin.